近年來,隨著政府對環境治理的逐漸重視,國家加大基礎設施和環保投資力度,各項扶持政策出臺,社會需求的增長,我國工業廢水處理行業進入了快速發展,行業規模保持較高擴張速度。
行業集中度不高,行業競爭格局已經基本形成
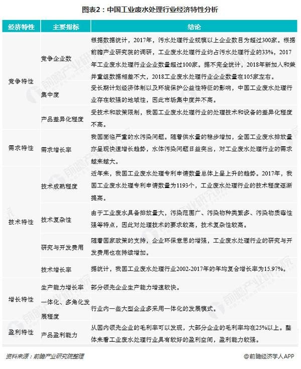
長期以來,我國工業廢水行業受計劃經濟體制以及環境保護公益性特征的影響,中國工業廢水處理行業存在較強的地域性,加上特許經營權的屬地化特性束縛了地方性企業的異地擴張,因此市場集中度并不高。
行業主要競爭者是具有污水處理業務的大型國有水務集團、外資水務集團等。其中國有水務集團以首創股份、北控水務、創業環保為代表,外資水務集團以法國威立雅、蘇伊士公司為代表。而單從工業廢水處理行業來看,單純做工業廢水處理的企業規模均較小,行業內沒有大型企業,以中小型企業為主。
目前,我國工業廢水處理行業競爭格局已經基本形成。國有企業、集體企業、外商及港澳臺投資企業、私營企業和其他性質企業數量占整個工業廢水處理行業的比例達到98%。從工業廢水處理行業的競爭格局來看,國有企業目前市場份額最高,其次是其他性質企業,不過國有企業在中國污水處理市場近幾年的份額略有下降。

行業毛利率水平25%以上,同時市場需求越來越大
從行業宏觀來看,現階段,我國工業廢水處理行業經濟特性展現在五個方面,分別是競爭、需求、技術、增長和盈利。其中,由于我國面臨嚴重的水污染問題,隨著供水量的穩步增加,全國工業廢水排放量亦呈現快速增長趨勢,水體污染問題日益突出,對工業廢水處理行業的需求越來越大。
此外,國內領先企業的毛利率可以發現,大部分企業的毛利率均在25%以上。整體來看工業廢水處理行業具有較好的盈利空間,盈利能力較強。
從這兩個角度來看,我國工業廢水處理行業市場發展潛力巨大。

工業廢水排放逐年減少,工業廢水處理成效顯著
根據《中國環境統計年鑒》數據,近年來我國工業廢水排放量呈下降趨勢。2010年我國工業廢水排放量237.5億噸;到2015年下降為199.5億噸,由此可見“十二五”期間我國工業廢水處理事業取得了較大的成就。數據顯示,2017年全國廢水排放量約771億噸,其中工業廢水排放量約為181.6億噸,占比23.55%。“十三五”期間有望延續“十二五”成效。

行業規劃大步加碼,2024年行業規模有望破3500億元
隨著政府對環境治理的逐漸重視,國家加大基礎設施和環保投資力度,各項扶持政策出臺,社會需求的增長,我國工業廢水處理行業進入了快速發展,行業規模保持較高擴張速度。
我國的工業廢水處理行業才剛剛步入快速成長期,市場規模將保持在較高增速發展,根據截止到“十二五”期末統計數據可知,我國“十二五”期間,用于廢水處理的投資達4500億元;根據我國“十三五”廢水治理行業規劃,“十三五”時期的廢水處理投資規模將達到13922億元,是“十二五”時期的三倍以上。

根據市場發展情況結合政策支持情況,在“十三五”期間,我國的工業廢水處理市場規模將保持快速增長。預計到“十三五”末,工業廢水市場規模可突破1500億元,到2024年,工業廢水市場規模有望突破3500億元大關。

(來源:前瞻產業研究院)
廣東建樹環保科技有限公司是一家專業從事工業廢水處理、工業廢氣處理和環境修復的環保設備研發與銷售服務的企業。為工業企業和市政工程等項目提供工業廢水處理、工業廢氣處理、有機廢氣VOCs處理的一體化解決方案,從“工程設計”、“工程承包”、“設備采購”、“安裝調試”、“耗材銷售”、“運營管理”、“環評辦理”等環節提供專業的差異化服務,聯系電話:135 5665 1700。