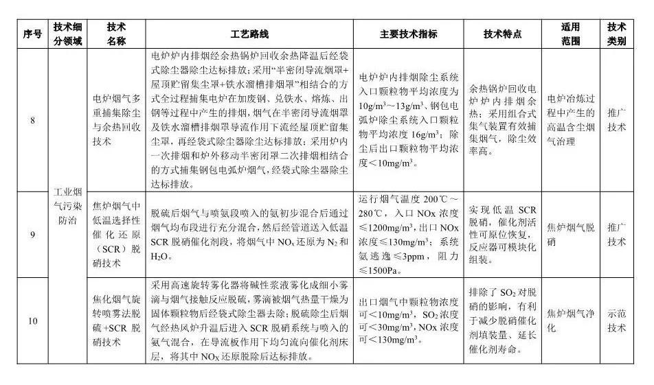
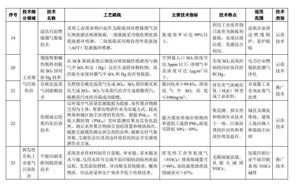
日前,生態環境部印發《2018年國家先進污染防治技術目錄(大氣污染防治領域)》(公示稿)。《2018年國家先進污染防治技術目錄(大氣污染防治領域)》涉及煙氣脫硫、煙氣脫硝、除塵技術等共35項技術。全文如下:

為貫徹《中華人民共和國環境保護法》《中華人民共和國大氣污染防治法》,落實黨中央、國務院對有關工作的要求,按照工作計劃,我部征集并篩選了一批大氣污染防治領域的先進技術,編制形成《2018年國家先進污染防治技術目錄(大氣污染防治領域)》(公示稿)。
現對《2018年國家先進污染防治技術目錄(大氣污染防治領域)》(公示稿)進行公示,公示期為2018年11月12日至11月18日,若有異議,請將意見反饋我部。
聯系人:生態環境部科技與財務司 劉世錚、金晟
電 話:(010)66556134
傳 真:(010)66556127
地 址:北京市西城區西直門南小街115號(郵編:100035)
附加:《2018年國家先進污染防治技術目錄(大氣污染防治領域)》(公示稿)









廣東建樹環保科技有限公司是一家專業從事工業廢水處理、工業廢氣處理和環境修復的環保設備研發與銷售服務的企業。為工業企業和市政工程等項目提供工業廢水處理、工業廢氣處理、有機廢氣VOCs處理的一體化解決方案,從“工程設計”、“工程承包”、“設備采購”、“安裝調試”、“耗材銷售”、“運營管理”、“環評辦理”等環節提供專業的差異化服務,聯系電話:135 5665 1700。